Ledinkin virrankesto on todellisuudessa lämmönkestoa. Tästä syystä lediä voi lyhytaikaisesti syöttää paljonkin suuremmalla teholla. Ledisalamissa on tyypillisesti tuplatehoinen salama verrattuna tasaiseen valotehoon.
http://vapaakauppa.net/amaran-led-salama.html
Pyörän valoista
-
jori
- Pistosuojattu sisällöntuottaja
- Viestit: 14384
- Liittynyt: 15 Syys 2006, 19:00
- Paikkakunta: Tampere, Petsamo
Re: Pyörän valoista
Jori
On se kumma hyypiö tämä ihminen.
Kun kerran omaksuu tietyn käsityksen ja asenteen jostain asiasta, tulee aivan kuuroksi ja sokeaksi todisteille, jotka kumoaisivat nuo käsitykset, ja varsinkin unohtaa ne. - Sakari Holma
Re: Pyörän valoista
https://hohlerde.org/rauch/elektronik/p ... uerung.png

Tuossa joku saksalainen väsännyt dynamo-led ohjaimen. 30 V zener / transistori suojaus, ja LM2576 hakkuriohjain.
https://hohlerde.org/rauch/elektronik/p ... ed-ksq.png

ledin ohjaukseen on käytetty toista hakkuria, MC34063A, jossa virtarajoitus ledin virran mukaan.
- janx
- Pistosuojattu sisällöntuottaja
- Viestit: 5860
- Liittynyt: 24 Elo 2008, 11:33
- Paikkakunta: Pohjois-Helsinki
- Viesti:
Re: Pyörän valoista
Valitettavan usein löytää hyviä skemoja, mutta sitten niitä erikoisempia piirejä ei löydy enää mistään. ![]()
"The haters gonna hate and the lovers gonna love. I just lean back and ride." -janx (Kotisivut)
CLWB2008c (09-12), Nazca ePaseo (06/12-), 20/26 SWB Fenix (08/17-) & Spectri (03/19-)
Keskustelukanavat - #recumbents:matrix.org ja #nojapyorat:matrix.org
Re: Pyörän valoista
Mietin vielä että mikä on oikea tapa ajatella dynamon toimintaa...
Siis miten napadynamon pyöräilijää vastustava mekaaninen jarrutusteho menee esim. vakionopeudessa suhteessa jarruttavaan sähkövastukseen? Onko niin että jarrutusteho menee virran mukaan siten että se on maksimissaan kun kuormana on 0 ohmin vastus eli oikosulku? Jos on niin tästä voisi päätellä että optimaalinen lediohjain pyrkii minimoimaan virtaa? Ja tästä seuraisi että pyrkimys on antaa jännitteen nousta mahdollisimman korkealle?
Tässä tulee ongelma superkonkkien kanssa kun ne yleensä ovat jotain 2.7V jännitteellä toimivia. Jos dynamon jännite rajoitetaan tähän niin jarrutusvoima on aika iso.
Toisaalta jos laskee kondensaattorin energiaa jota voisi käyttää hitaan ajon aikana, niin 5.5V ja 1F -> 15.13J, ja toisaalta 55V ja 10000 uF -> 15.125J. Eli superkonkkamainen efekti saadaan vähän isompikokoisella tavallisella elkolla? 15J 3W teholla on tosin vain 5 sekuntia, joten nopeuden hidastuessa pitäisi laskea ledin virtaa aika paljonkin. Tai oikeastaan pitäisi olla erillinen himmeän valon konkka, johon ladataan mahdollisimman iso jännite, ja purku vasta kun nopeus on laskenut niin paljon että dynamosta ei saa tarpeeksi tehoa. Akun käyttäminen himmeävaloon voisi olla myös mahdollista.
http://www.enhydralutris.de/Fahrrad/Bel ... ode63.html tuossa on jotain mitattuja arvoja SON20 navalle. Siitä näkee mm. että kuormittamattoman dynamon jännite voltteina on suurinpiirtein sama kuin nopeus km/h:na.
Re: Pyörän valoista
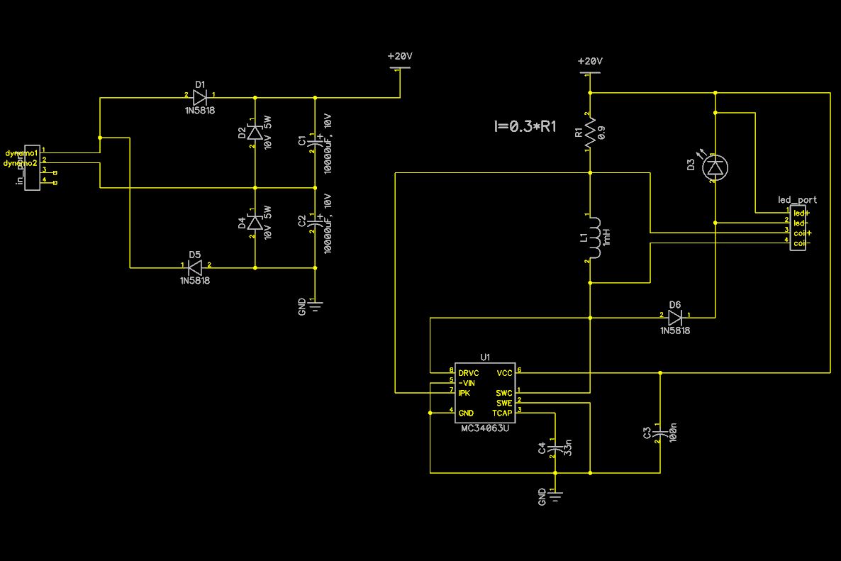
Tuossa olisi kohtuu yksinkertainen hakkurikytkentä. Toimiiko? Siinä on step-up tyyppinen hakkurointi, joka toimii pienilläkin jännitteillä. Tosin piiri alkaa toimia vasta +3V jännitteellä. Piirin sisäinen transistori hukkaa ehkä noin 1V verran kelan virran nostovaiheessa, siis ei ole fet. Toisaalta piiri kestää 40V jännitteen.
Ledin virran maksimin voi asettaa R1 vastuksella, siis jos haluaa vaihdella kirkkautta niin siihen vaan joku kytkin joka vaihtaa vastuksen.
Kelan arvo ei liene kovin tarkka, ajattelin väsätä tuon ferriitti-toroidiin lankaa kiertämällä. Taajuus ei ole kovin korkea, joten ihan pienillä keloilla ei toimi.
Dynamon jännite on zenereillä rajoitettu +20V:iin, joka vastaa tuplauskytkennän takia 10 km/h ajon tyhjäkäyntijännitettä. Jos ajaa jotain 100 km/h, en ole ihan varma että zenerit kestävät, siis niiden yhteinen maksimiteho on 10W.
En ole vielä testannut tätä, siis vikoja voi olla. Voin teettää piirilevyjä kiinassa, jos kiinnostusta rakenteluun on.
Superkonkkia voisi periaatteessa käyttää, mutta niitä varten pitäisi oikeastaan olla prosessori vahtimassa ylijännitettä. Niissä on ongelmana pieni jännite, 2.7V. Kiinassa on näköjään halvalla myynnissä 500F superkonkkia, niiden oikosulkuvirta ehkä on jo vähän riskitekijä, siis 100A 13 sekunnin ajan. Seuraava projekti voisi olla pistehitsauskone?
Diodien eristyksestä en ole ihan varma, tuossahan on periaatteessa mahdollisuus että toinen konkka oikosulkeutuu dynamon ja diodin piuhojen kautta. Eihän diodivalojen runko ole maadoitettu, eihän?
Re: Pyörän valoista
Facebook ryhmässä takavarotusvalon pohdintaa ja tuollaista tarjottu huomiovaloksi Puuilosta.
Petri
Nojapyöräfoorumi toimii hyvin, aina saa vastauksen vaikkei kysyiskään mitään.
Re: Pyörän valoista
Tuo edellä linkittämäni majakka tuomittu laittomaksi mutta näkyväksi. Keskustelussa vertailtiin myös venepuolen valoja. Esitin ett nojapyörään sopis samanlainen valo ku purjeveneissä mastovalo, yhdessä mastovalossa on kaikki tarvittavat - Pyörässä siis valk eteen, keltaset sivuille ja taakse punainen. Niskatuen jatkeeksi tolppa, josta valot näkyvät - tai kypärään. Varsinaisena ajovalona eteen näyttävä valkoinen pään yläpuolella ei ole hyvä jos siis haluaa itse nähdä, paljon ja pitkälle. Mutta itse pärjäisin ainakin tuollaisella suurimman osan hämärä/pimeä ajoistani kaupungissa. Tehtävä tämäkin itse ![]()
Petri
Nojapyöräfoorumi toimii hyvin, aina saa vastauksen vaikkei kysyiskään mitään.
Re: Pyörän valoista
Prosessorin käyttäminen tuntuu menevän aika hankalaksi kun virtaa pitäisi siirrellä eri suuntiin riippuen superkonkan lataustilanteesta ja dynamon toiminnasta. Toisaalta MC34063 hakkuripiirin virran säätäminen ts. valon kirkkauden säätäminen menee hankalaksi kun 1 ohmin säätövastuksia ei taida löytyä kaupasta, ei ainakaan halpoja. Siis prosessori voisi säätää kirkkautta ja lukea tavallisen potikan asentoa.
Toinen hyvä juttu prossussa olisi se että se voisi logittaa dynamon antamia tehoja ja jännitteitä eri nopeuksissa, tai siis se voisi kertoa miten hyvin se toimii...
Re: Pyörän valoista
Bebek.fillä oli tehovastuksissa muistaakseni 1,2 ohmisia jokunen vuosi sitten.
Re: Pyörän valoista
Tuossa dokumentissa on sivulla 25 kytketty 100 ohmin potentiometri virranmittausvastuksen yli.
http://www.onsemi.com/pub_link/Collateral/AN920-D.PDF
Voisikohan tuota soveltaa ledikytkentään? Noin kytkettynä sillä tosin saisi vain kasvatettua virtaa. Ehkä joku 5v regulaattori ja siitä vastusjaolla laskee jännitettä niin ledin virtaa saisi myös pienennettyä.
Re: Pyörän valoista
Tuo 100 ohmin rinnakkaisvastus on varmaan hyvä idea. Virran pienentäminen menee niin että valitaan isompi sarjavastus.
Mulla on nyt protoversio MC34063 kytkennästä, ja ainakaan 33nF konkalla ei toimi oikein, hakkurin taajuus on jotain 2 kHz ja virtarajoitus toimii siten että virta nousee johonkin enemmin tai vähemmin yli asetetun rajan, transistori kytkeytyy pois ja sen jälkeen kestää tosi kauan ennen kuin seuraava sykli alkaa. Joku 1 nF ja 100 kHz ehkä toimii paremmin, pitää kokeilla. Tavoite kai olisi että virta on lähes vakio, tai siis virtarippeli on pieni, nyt siis 100%.
Keloja kokeilin muutamia mitä sattui löytymään, tuntuu että noin 100 uH - 1 mH välillä toimii. Ferriitti ei ole välttämätön, jos voi elää vähän isomman kelan kanssa, esim. noin 12 metriä noin 1 mm kuparilankaa käämittynä noin 100 kierrosta noin 4 cm halkaisijaiselle kelalle pitäisi toimia. Jos lanka on kovin ohutta tai sitä on paljon, vastus voi nousta turhan isoksi, alle 1 ohmi lienee hyvä.
Jos tekee käämin pyörän runkoputken ympärille, voi tulla rautahäviöitä? Siis jos on teräsrunko.
Re: Pyörän valoista
Jakosuotimista löytyy ainakin suuria ilmasydämisiä keloja. Niissä vaan on usein resistanssi yli 2 ohmia. Tuollainen löytyi tänään:
Propaani, butaani ja hiilimonoksidisensori. Jos ei toimi, niin tuosta saa 34063 piirin.
Re: Pyörän valoista
MC34063 kytkentä on nyt toimiva, jokseenkin. Käytin 680 uH kelaa ja 330 pF ajoituskonkkaa, jolla saa noin 100 kHz hakkuritaajuuden. Laitoin zenerin jänniterajoituksen 30V:iin, ja 1W ledikuormalla kytkentään menevä virta on minimissään 37 mA, kun jännite on 29V. Käytin 1 ohmin virranrajoitusvastusta. Hakkuritaajuus putoaa jännitteen noustessa noin 20 kHz:iin. Noin 3V on minimijännite, jolla hakkuri vielä toimii.
En ole ihan varma miten virranrajoitin toimii. Periaatteessa kai haluttaisiin että virran keskiarvo on se mitä asetetaan, ja hakkurin virta pyörii keskiarvon ympärillä. Tekisi mieli väsätä prosessorikytkentä, joka säätää PWM suhdetta hitaasti siten että virran keskiarvo pidetään halutussa arvossa. Hakkuripiiri on tavallaan liian yksinkertainen, ja toimii vain jänniterajojen komparaattoriin perustuen.
- janx
- Pistosuojattu sisällöntuottaja
- Viestit: 5860
- Liittynyt: 24 Elo 2008, 11:33
- Paikkakunta: Pohjois-Helsinki
- Viesti:
Re: Pyörän valoista
Mua kiinnostais sellainen järjestely, jossa dynamolla ladattais rinnan olevia li-ion-kennoja (18650)? 3.7V riittäisi ainakin huomiovaloihin. Oiskohan siinä mitään järkeä?
"The haters gonna hate and the lovers gonna love. I just lean back and ride." -janx (Kotisivut)
CLWB2008c (09-12), Nazca ePaseo (06/12-), 20/26 SWB Fenix (08/17-) & Spectri (03/19-)
Keskustelukanavat - #recumbents:matrix.org ja #nojapyorat:matrix.org
Re: Pyörän valoista
Akkujen ongelma kai on niiden hyötysuhde, ts. vain osa akkuun ladatusta tehosta tulee takaisin. Tosin wikipedia väittää että li-ioni akkujen hyötysuhde olisi 99.9%, lieneekö totta? Hyvänä puolena akuissa on se että niissä on aina sen verran jännitettä, että esim. prosessorin saa toimimaan akun jännittellä, jolloin akku tavallaan on systeemin keskellä, siihen ladataan virtaa dynamosta ja sen voimalla toimii valo ja mahdollinen prossu. Akkuihin myös saa ladattua enemmin energiaa kuin saman kokoisiin superkonkkiin.
Yksinkertainen systeemi voisi toimia niin että dynamosta tuleva virta ohjataan suoraan akkuun tasasuuntaajan kautta. 3.6V jännitteen takia kuitenkin hakkurilla voisi ehkä saada vähän enemmin tehoa. Lediä ohjaamaan sitten vaan toinen hakkuri...
Akkua voisi tietysti ladata päivällä kun valoa ei tarvi, tai pistorasiasta, siis mahdollistaisi "ylitehokkaan" valon ainakin vähäksi aikaa.