Aika kattava lista "kaikkien aikojen" kinnereistä

Yleistä keskustelua velomobiileista ja polkuautoista.
Avatar
ajou
Sisällöntuottaja
Viestit: 1658
Liittynyt: 26 Marras 2006, 20:24
Paikkakunta: Espoo - Järvenperä

Aika kattava lista "kaikkien aikojen" kinnereistä

Viesti Kirjoittaja ajou »

http://www.icebike.org/30-iconic-velomo ... -85-years/
En tätä nyt näin äkkiseltään täältä löytänyt.

Terveisin Artsi
Arto Joutsimäki
050-4655 657
Jouta Quad (Arcus III) ja HP Velotechnik Spirit

Parsa
Viestit: 33
Liittynyt: 26 Heinä 2014, 17:28
Paikkakunta: Vääksy

Re: Aika kattava lista "kaikkien aikojen" kinnereistä

Viesti Kirjoittaja Parsa »

Noi vastatuulinopeudet 150watilla vaikuttaa aikasten alhasilta. Perus kinneri (Strada, mango yms. varmaan) 9,3 kmh voimakkaaseen vastatuuleen. :?

jori
Pistosuojattu sisällöntuottaja
Viestit: 14408
Liittynyt: 15 Syys 2006, 19:00
Paikkakunta: Tampere, Petsamo

Re: Aika kattava lista "kaikkien aikojen" kinnereistä

Viesti Kirjoittaja jori »

Parsa kirjoitti:

Noi vastatuulinopeudet 150watilla vaikuttaa aikasten alhasilta. Perus kinneri (Strada, mango yms. varmaan) 9,3 kmh voimakkaaseen vastatuuleen. :?

Lienee laskennallisesti valittu niin kova vastatuuli, että pystypyörällä juuri liikkuu ja verrattu sitten lähinnä nopeuseroja. Tuon vertailun voi helposti tehdä itsekin Kreuzotterin nopeus- ja teholaskurilla asettamalla tehoksi 150 W ja vastatuuleksi 10 m/s, eli 36 km/h.

Tästä on siis kyse.

Nopeusvertailu.png

ED: On tosiaan jotain kummallista. Kreuzotterilla saa paljon suurempia nopeuseroja vastatuulitilanteessa. :roll:

Jori

On se kumma hyypiö tämä ihminen.
Kun kerran omaksuu tietyn käsityksen ja asenteen jostain asiasta, tulee aivan kuuroksi ja sokeaksi todisteille, jotka kumoaisivat nuo käsitykset, ja varsinkin unohtaa ne. - Sakari Holma

Avatar
takakeno
Treenaileva sisällöntuottaja
Viestit: 617
Liittynyt: 23 Heinä 2015, 21:40
Paikkakunta: Nokia

Re: Aika kattava lista "kaikkien aikojen" kinnereistä

Viesti Kirjoittaja takakeno »

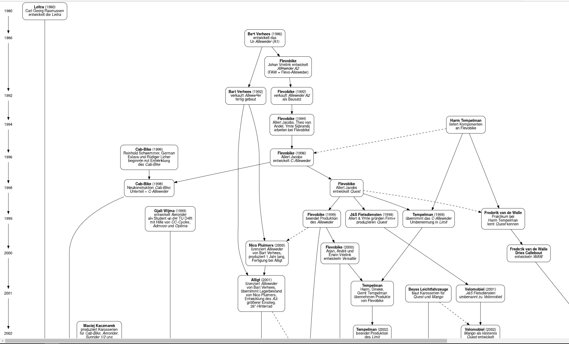
Velomobiilien historiaa 1980- ja miten valmistajien pienet piirit menneet.

https://cmoder.gitlab.io/velomobil-grun ... ory_de.svg

Ei mahdu kokonaan yhteen kuvaan.
Ei mahdu kokonaan yhteen kuvaan.
Avatar
ajou
Sisällöntuottaja
Viestit: 1658
Liittynyt: 26 Marras 2006, 20:24
Paikkakunta: Espoo - Järvenperä

Re: Aika kattava lista "kaikkien aikojen" kinnereistä

Viesti Kirjoittaja ajou »

Tiedättekös kukaan tämän artikkelin kirjoittajasta Markku Lahtisesta jotain? Honza Golla Velomobile newsistä kyselee.
https://cdn.fbsbx.com/v/t59.2708-21/245 ... B76DB&dl=1

Terveisin Artsi
Arto Joutsimäki
050-4655 657
Jouta Quad (Arcus III) ja HP Velotechnik Spirit

Nojanalle
Pistosuojattu sisällöntuottaja
Viestit: 4946
Liittynyt: 09 Touko 2010, 07:33
Paikkakunta: Jyväskylä

Re: Aika kattava lista

Viesti Kirjoittaja Nojanalle »

ajou kirjoitti: 15 Loka 2021, 16:54

Tiedättekös kukaan tämän artikkelin kirjoittajasta Markku Lahtisesta jotain? Honza Golla Velomobile newsistä kyselee.
https://cdn.fbsbx.com/v/t59.2708-21/245 ... B76DB&dl=1

Siellähän Kangasalla mies majailee . Vanhojen velojen pitkäaikainen jäsen . Tarviitko yhteystitoo , voin antaa kun ensin kysyn hältä lupaa.

Avatar
ajou
Sisällöntuottaja
Viestit: 1658
Liittynyt: 26 Marras 2006, 20:24
Paikkakunta: Espoo - Järvenperä

Re: Aika kattava lista "kaikkien aikojen" kinnereistä

Viesti Kirjoittaja ajou »

Hienoa. Nimenomaan yhteystietoja Honza kyselee.

Terveisin Artsi
Arto Joutsimäki
050-4655 657
Jouta Quad (Arcus III) ja HP Velotechnik Spirit

Nojanalle
Pistosuojattu sisällöntuottaja
Viestit: 4946
Liittynyt: 09 Touko 2010, 07:33
Paikkakunta: Jyväskylä

Re: Aika kattava lista

Viesti Kirjoittaja Nojanalle »

ajou kirjoitti: 15 Loka 2021, 16:54

Tiedättekös kukaan tämän artikkelin kirjoittajasta Markku Lahtisesta jotain? Honza Golla Velomobile newsistä kyselee.
https://cdn.fbsbx.com/v/t59.2708-21/245 ... B76DB&dl=1

Laitoin Markulle viestin ja tän foorumin viitteen . Ottaa yhteyttä jos haluaa.

Avatar
ajou
Sisällöntuottaja
Viestit: 1658
Liittynyt: 26 Marras 2006, 20:24
Paikkakunta: Espoo - Järvenperä

Re: Aika kattava lista "kaikkien aikojen" kinnereistä

Viesti Kirjoittaja ajou »

Kiitos, homma hoidossa!

Terveisin Artsi
Arto Joutsimäki
050-4655 657
Jouta Quad (Arcus III) ja HP Velotechnik Spirit

Vastaa Viestiin